
一、项目背景
低空经济是全球竞逐的战略新兴产业,也是新质生产力的典型业态。党的二十届三中全会提出“发展通用航空和低空经济”。已有20多个省、市、自治区将低空经济写入政府工作报告,100余个地级市部署发展低空经济。
南京航空航天大学秉承“为党育英才,为国铸重器”的使命,坚持航空、航天、民航“三航”办学特色,依托无人机、直升机、发动机“三机”学科优势,牵头成立了全国首个低空经济创新发展联盟,构建了“政、端、网、云、用、才”六位一体、低空安全贯穿全链的低空经济创新发展生态体系和赋能模式。南京航空航天大学经济与管理学院依托学科优势和产业链资源储备,以服务地方产业为抓手,已承办地方政府、企事业单位“低空经济”主题各类研修班十余期,参训学员近500人。
2025年12月,全国人大常委会会议表决通过新修订的《民用航空法》、国家发改委印发《低空经济及其核心产业统计分类(试行)》,南航经管学院中国低空经济产业生态领航者培育研修班应时推出,助力低空经济产业高质量发展。

二、项目特色
1.一人就读,全国同学
学员通过参加低空经济产业及应用研修班,可与全行业学员开展互动交流,拓宽视野,增加互动交流和商业合作机会。

2.一次就读,持续复训
结业不毕业,结业学员可持续参加南航经管院院友的相关活动,持续互动交流学习,与院友们共同搭建具有全国影响力、号召力和凝聚力的校友平台。

3.名师荟萃,系统学习
特聘校内低空产业核心业务方向的各院教授专家,紧密结合中国国情和相关政策,为各类企业提供高水平、全方位的专业培训指导,着重呈现低空经济产业发展规律、前瞻性趋势、实操性政策规划,助力构建企业核心竞争优势。




三、招生对象
1.想了解和投资低空经济产业的企业家及基金等金融机构人员。
2.低空经济产业上下游优质企业的各级经营管理人员。
3. 各级机关部门管理人员,产业园管理人员。
4. 企事业单位各级项目管理人员,企业负责人。
5.面向科研机构与高等院校教学研究人员。
6.面向社会各界关心低空经济发展的人员。

▲往期师生合影
四、课程管理
班级人数
本期培训班计划招生30人
教学安排
课程共计5天(40课时)
授课地点
南京航空航天大学
开班时间
拟于2026年4月开班授课,具体时间报名成功后另行通知。
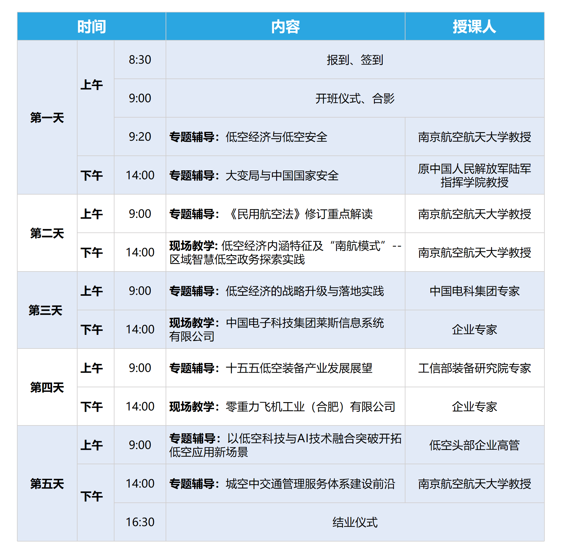
五、课程安排

六、教学管理
班级管理
由南京航空航天大学经济与管理学院组建教学班级服务团队,服务团队人数3人,负责班级的日常管理服务、教学服务监督反馈、后勤保障服务等工作。
学员管理
建立学员档案,纳入南京航空航天大学经济与管理学院校友群。
教学质量评估
学员在每次教学活动结束时填写《教学安排满意度评估表》。
证书授予
按规定完成学业的参训学员,在结业时可获得南京航空航天大学颁发的结业证书。
七、报名及费用
报名流程
学员提交报名材料,接受资格审查。报名材料包括:《学员报名表》、学费汇款回执,统一打包命名为“中国低空经济产业生态领航者培育研修班—姓名”发送至邮箱NUAA-EE@nuaa.edu.cn。报名成功后,学院工作人员会主动联系培训安排。

▲扫码下载报名表
费用缴纳
本期研修班费用共计8800元/人,包含课程、场地、资料等费用。学员往返交通、食宿等费用请自理。收款信息如下:
单位名称:南京航空航天大学
开户银行:交通银行南京御道街支行
银行账号:3200 0663 9010 1490 00354
备注信息:中国低空经济产业生态领航者培育研修班-姓名/单位
咨询联系
联系人:韩老师、刘老师、余老师
联系电话:025-52119202、18915668845、15651025177
邮箱:NUAA-EE@nuaa.edu.cn
地址:江苏省南京市将军大道29号南京航空航天大学经济与管理学院A0202(北)
学院地址:江苏省南京市江宁区将军大道29号
邮政编码:211106
版权所有:南京航空航天大学 ALL RIGHTS RESERVED 苏ICP备05070685号